Tetovania ovplyvňujú imunitný systém spôsobmi, o ktorých medicína predpokladala už desaťročia.
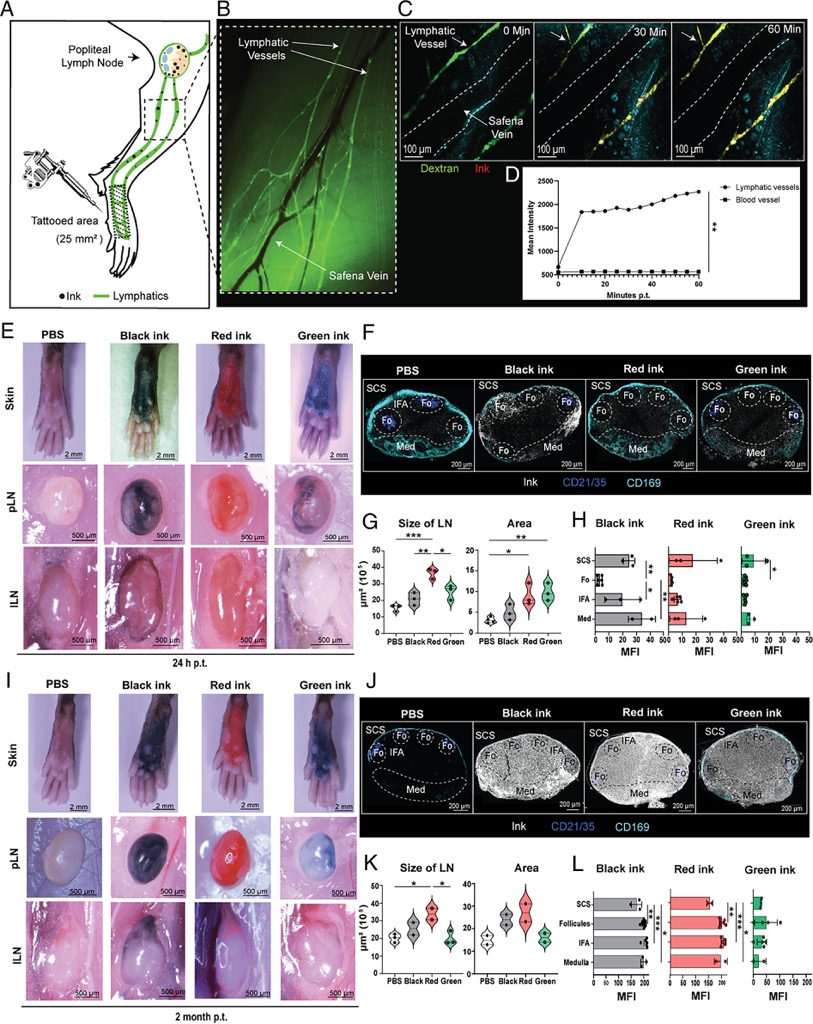
Teraz existuje dôkaz – nová štúdia publikovaná v PNAS výskumníkmi z University of Svizzera Italiana (USI Università della Svizzera Italiana). Štúdia, ktorú vykonal Inštitút pre výskum v biomedicíne, pridružený k USI, bola vykonaná v spolupráci s 12 medzinárodnými tímami, ktoré skúmali toxicitu tetovacích farieb so zameraním na tri najčastejšie používané farby: čiernu, červenú a zelenú.
Atrament nezostáva na mieste. 60 % až 90 % pigmentu opúšťa dermis a migruje do lymfatických uzlín, pečene, sleziny a pľúc. Nie v stopových množstvách, ale v merateľných, akumulatívnych a konštantných koncentráciách. Telo nemá mechanizmus na jeho elimináciu. Akonáhle je vo vnútri, zostáva.
Čo sa stane potom, výskumníci opisujú ako imunitnú odpoveď, ktorá sa nevypne. Makrofágy – bunky, ktorých úlohou je odhaľovať a neutralizovať hrozby – rozpoznávajú atrament ako cudzí a útočia naň. Ale nedokážu ho stráviť. Pri pokuse o to zomierajú. Makrofágy, ktoré ich nahradia, zdedia atrament od mŕtvych a cyklus opakujú. Tento reťazec neúspešných útokov spôsobuje chronický zápal v lymfatických uzlinách – bez viditeľných príznakov, ale s merateľnými účinkami na funkciu imunitného systému.
Nie všetky pigmenty sú si rovné. Analýzy bunkovej toxicity ukázali, že čierny a červený atrament spôsobuje väčšiu smrť makrofágov ako iné farby – väčšiu zápalovú záťaž a väčšiu akumuláciu v orgánoch. Čierna je spôsobená uhlíkovými nanočasticami. Červená je spôsobená zlúčeninami ortuti a kadmia v tradičných receptúrach.
Objav, ktorý vyvolal najväčšiu kontroverziu medzi samotnými výskumníkmi: rastúci počet dôkazov o tom, že tento chronický zápal môže narúšať imunitnú odpoveď na vakcíny u ľudí s rozsiahlym tetovaním. Štúdia nie je v tejto otázke definitívna, ale navrhovaný mechanizmus je presvedčivý a predbežné údaje sú dostatočné na to, aby ho tím uprednostnil pre ďalší výskum.
Lekárska profesia desaťročia zanedbávala tetovania v diskusiách o systémovom zdraví. Táto štúdia naznačuje, že ich už nemožno ignorovať.

https://irb.usi.ch/it/home-slider-it/effetto-dannosto-dei-tatuaggi-sul-sistema-immunitario/
Preložil: OZ Biosféra www.biosferaklub.info



